Instance Verification Kit (IVK)
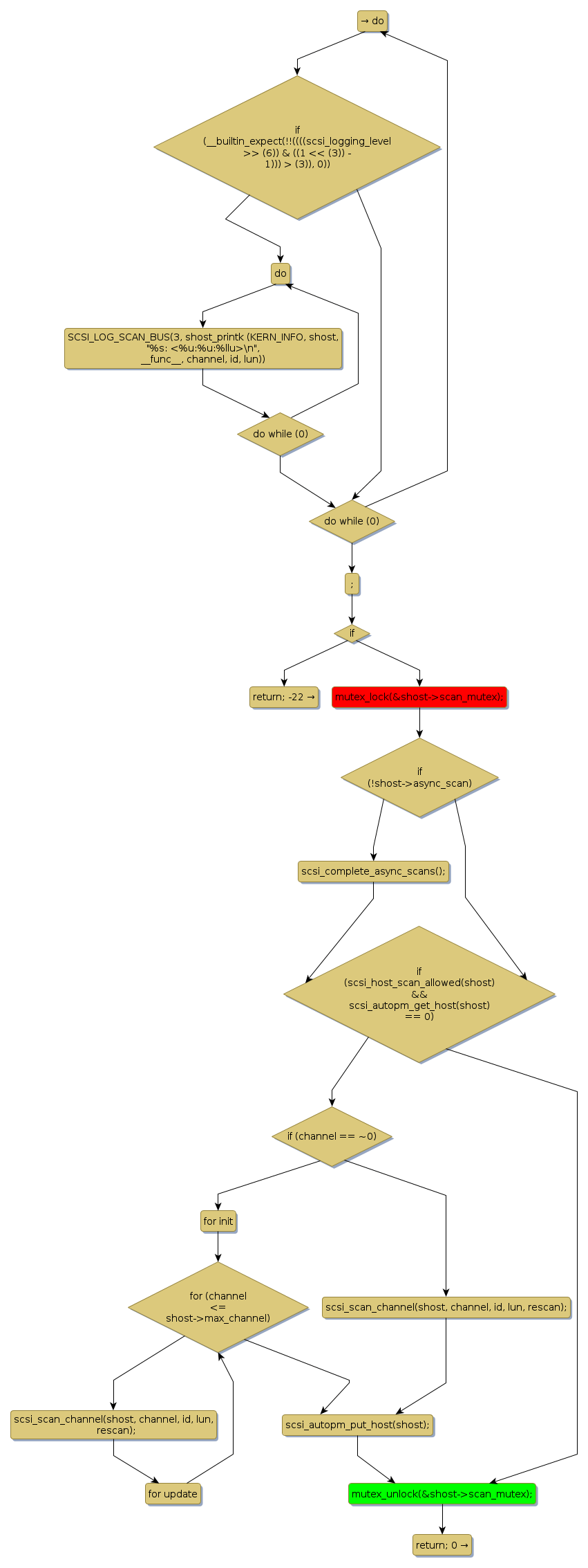
mutex lock @ [51143+31+/linux-3.19-rc1/drivers/scsi/scsi_scan.c]
Instance Signature: scan_mutex
|
The Matching Pair Graph:
|
|
Function Name
|
Control Flow Graph (CFG)
|
Events Flow Graph (EFG)
|
Source Correspondence
|
|
scsi_scan_host_selected
|
|
|
[50705+23+/linux-3.19-rc1/drivers/scsi/scsi_scan.c]
|